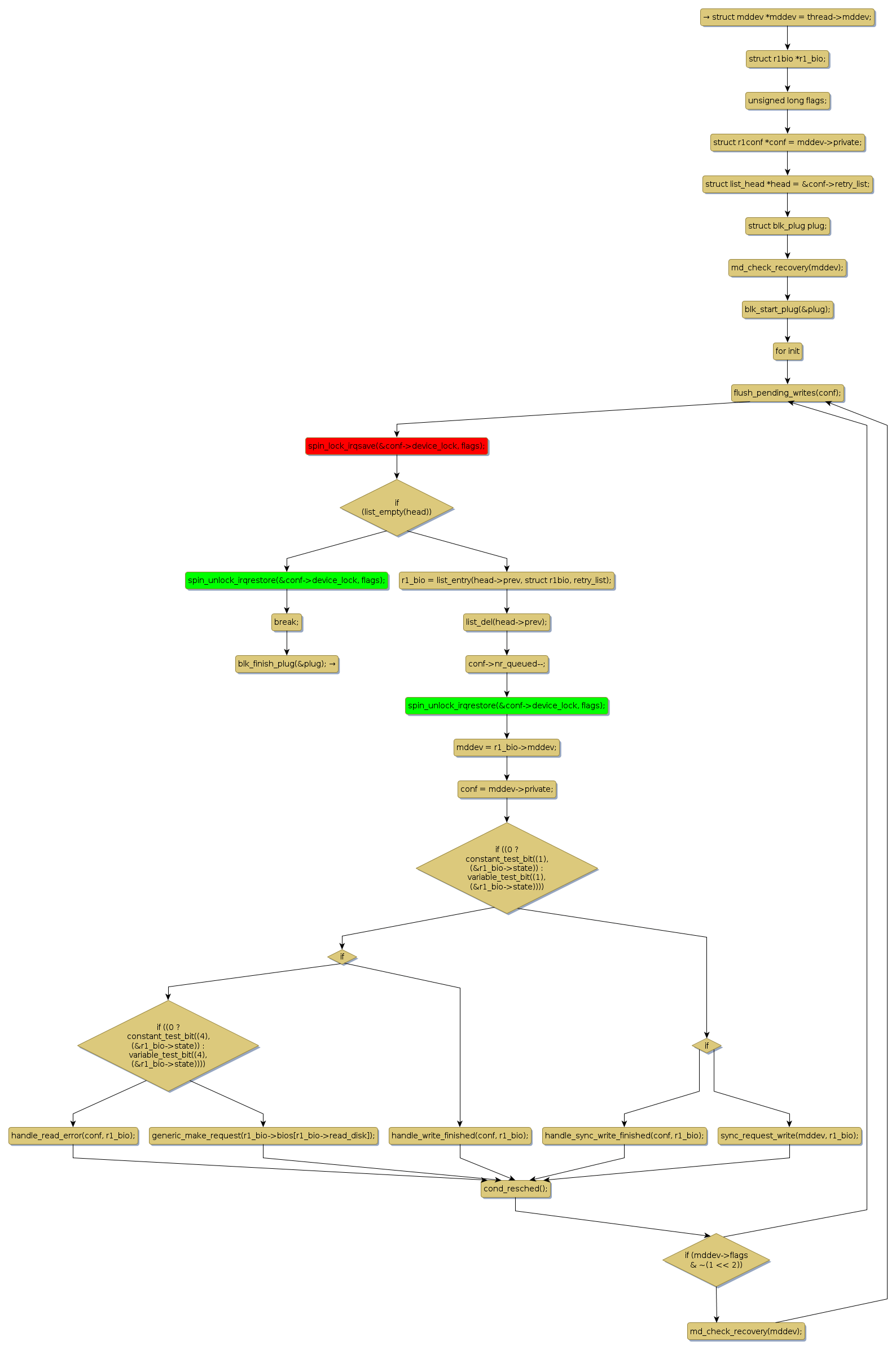
Instance Verification Kit (IVK)
spin lock @ [67974+45+/linux-3.19-rc1/drivers/md/raid1.c]
Instance Signature: device_lock
|
The Matching Pair Graph:
|
|
Function Name
|
Control Flow Graph (CFG)
|
Events Flow Graph (EFG)
|
Source Correspondence
|
|
raid1d
|
|
|
[67650+6+/linux-3.19-rc1/drivers/md/raid1.c]
|